|
Работа с микроконтроллерами
|
|
| | Сообщение # 101
|
ilfin78
Постов: 48
ОК |
[)еНиС, зеркалить печатку часов не надо. Индикаторы элемантарно проверять мультиметр в режим прозвонки диодов сначала ищешь (+)анод любого сегманта затем от него прозваниваешь все сегменты от А до G и точки если поподешь в полярность сигмент будет слабенько светится. Когда найдеш анод щуп держи на этой ножке и ищи все сегменты. Как вариант можешь по маркировке своего индикатора найдти его схему выводов. По мне первое быстрее и интереснее.
|
|
| | Сообщение # 102
|
ilfin78
Постов: 48
ОК |
[)еНиС, у тебя же 2х разрядный индикатор потом найдешь второй анод катоды будут теми же можешь почитать вот здесь http://www.radiokot.ru/start/mcu_fpga/avr/15/index.shtml
|
|
| | Сообщение # 103
|
[)еНиС
Постов: 3074
Друзья |
Странно я без зеркального сделал плату у меня получается что контроллер должен стоять со стороны дорожек)) У меня такое чувство что или на печатной плате (нарисованной) МК на правильно нарисовали)
А нна счет индикаторов я так и делал к одной + а к остальным поочереди - . И у меня такое чувство что там не общий анод. Нет такой ножки где вся цифра светиться будет. И еще я чет не понял всего 16отдельных палочек вместе с точкой, а ног 18 как так?
|
|
| | Сообщение # 104
|
[)еНиС
Постов: 3074
Друзья |
Марка одна из этих: SA56-11EWA SA56-21EWA HDSP550 На сайте в магазине где брали они все в одну строчку написаны и под одной картинкой Вот ссылка: http://vega-shop.ru/two.php?keyStr=SA56-11EWA&butt=%A0%A0%EF%EE%E8%F1%EA%A0%A0&srch=2&pageNo=1&sashacust=8f66b91041ae68c4deb8b449c2b1f873
|
|
| | Сообщение # 105
|
ilfin78
Постов: 48
ОК |
[)еНиС, SA56-11EWA буква А означает что с общим анодом а ножек может быть большее количество ты используй свои остальные не трогай B). Ты мою ссылку смотрел там упрощенная схема индикатора дана с ОА и ОК из нее наглядно понятно. а чтоб вся цыфра 8 загорелась надо на все катоды одновременно подать минус
|
|
| | Сообщение # 106
|
[)еНиС
Постов: 3074
Друзья |
Не знаю чет всеравно не че не получается, Делал так: к одной ноге "+" к остальным поочереди "-" .Загараются отдельные сегменты но НЕ ВСЕ. Потом также с остальными нога, такаяже фигня. 30ого мая в тюмень поедем, обменяю эти на другие с одной цифрой))
А как собственно говоря прогать, я сегодня наверно буду... Допустим 1 Подключить прогер к ПК 2 Воткнуть в него МК 3 Запустить программу 4... И т.д. Типа такого не могли бы вы написать)) в каком порядке и что куда...
|
|
| | Сообщение # 107
|
[)еНиС
Постов: 3074
Друзья |
И как отсчет ног у индикатора идет?
|
|
| | Сообщение # 108
|
[)еНиС
Постов: 3074
Друзья |
Все разобрался с индикатором, мне по ходу вообще не тот дали у меня с общим катодом((( Я минус к 13ой и 14ой ножке прицепил, плюсом поводил и все сегменты загарелись)) А схему чассов никак нельзя пределать под мои индикаторы?))) Я думаю может на транзисторах какнибудь собрать один поставить n-p-n другой p-n-p/ Только у меня не получится наверно, хотя можно попробовать))
|
|
| | Сообщение # 109
|
[)еНиС
Постов: 3074
Друзья |
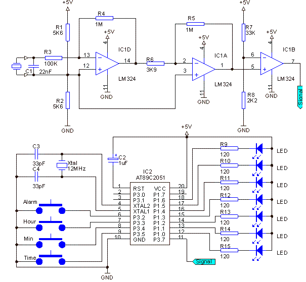
Вот еще прикольные часы нашел
как думаете получится собрать? Но собирать буду после того как соберу эти))
|
|
| | Сообщение # 110
|
ilfin78
Постов: 48
ОК |
[)еНиС, А схему чассов никак нельзя пределать под мои индикаторы?))) Схему переделывать не надо... а надо прошивку в пику изменить 
|
|