РАДИОСХЕМЫ



СТАРЫЙ ФОРУМ

Форум на ЭЛВО


РАДИОФОРУМЫ


СХЕМЫ И СТАТЬИ



  • Страница 1 из 2
  • 1
  • 2
  • »
Архив - только для чтения
Преобразователь на NE555
Сообщение # 1        
gavryliakm
аватар
  Постов: 8   ОК 
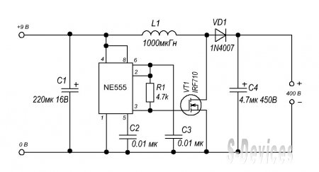
Всем привет я бы хотел собрать преобразователь на NE555 и в интернете нашел схему кто нибудь её собирал? И что скажите на счет этой схемы?
P.S Помогите з подбором елементов которые не обозначены (резисторы по сколько ват, какие диоды и транзисторы должны быть, конденсаторы на сколько вольт ) ?

Вот описание:

Читая очередной номер журнала Радио - наткнулся на утверждение, что выходной ток таймера составляет 200 мА. Начал копать даташиты. Посмотрел что у него внутри smile и между ног. И вот что получилось: Здесь уже регулируется и длительность импульса 0,5-2 мсек , и частота 10-100 Гц. Также отлично срабатывает защита, что защищает выходной ключ. Некоторые экземпляры таймеров не до конца разряжают гейтовую емкость затвора, что приводит к задержке закрывания транзистора и его перегреву. Поэтому между таймером и транзистором желательно поставить драйвер. Но схема полностью работоспособна и испробована.
Файлы: 3287010.jpg (69.4 Kb)
Сообщение # 2        
camerman
аватар
  Постов: 361   Друзья 
gavryliakm, вот попроще http://elwo.ru/_fr/2/6618651.jpg
Сообщение # 3        
gavryliakm
аватар
  Постов: 8   ОК 
camerman,
Спасибо за схемку поробую !
А какой дросель должен быть ? (как и на чом намотан )
В моей схеме ток побольше !
Сообщение # 4        
camerman
аватар
  Постов: 361   Друзья 
gavryliakm, схему не пробывал но у некоторых работает
Насчет дроселя посмотри на нашем дружеском сайте http://cxem.net/software/soft_calc.php
Насчет тока это кому сколько надо biggrin
Куда ты хочешь схему применить ?
Сообщение # 5        
dshym
аватар
  Постов: 396   Друзья 
Вот нашел фото получше

Файлы: 8833105.gif (12.5 Kb) · 6319302.jpg (16.4 Kb)
Сообщение # 6        
dshym
аватар
  Постов: 396   Друзья 
gavryliakm, Вот расчет индуктивности дросселя на резисторе онлайн http://vprl.ru/index....-23
Вот фото

Но у меня вопрос какого диаметра брать провод?
Файлы: 3993857.png (19.3 Kb)
Сообщение # 7        
camerman
аватар
  Постов: 361   Друзья 
dshym, Провод, применяемый для намотки дросселя, может быть в диаметре от 0,2 мм, так как выходной ток преобразователя не выше 7-8 мА
Сообщение # 8        
dshym
аватар
  Постов: 396   Друзья 
И как на МЛТ-1 мотать аж 393 витков) tongue
Сообщение # 9        
redmoon
аватар
  Постов: 5015   Друзья 
Цитата dshym ()
на МЛТ-1 мотать аж 3

ну как в старые добрые времена делали - каркас сверху))) ниразу ламповое ниче не ковырял ? помнится в теликах на зеленых резисторах сверху делали витками))) по 700 входило))) как то перематывал даже один такой)))
Сообщение # 10        
dshym
аватар
  Постов: 396   Друзья 
да видел такие
Цитата redmoon ()
ниразу ламповое ниче не ковырял ?
  • Страница 1 из 2
  • 1
  • 2
  • »
Поиск:

Внимание! Форум переехал на Tehnodium.ru



© 2010-2022 "Форум Радиосхемы". All Rights Reserved  Почта  PDA