|
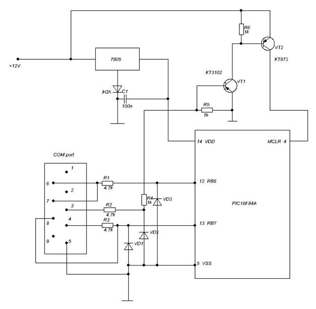
Прошивка МК PIC
|
|
| | Сообщение # 201
|
LED
Постов: 530
Друзья |
Электродыч, не, я брал с какого-то английского сайтаДобавлено (23.01.2013, 03:48) --------------------------------------------- jenya_russkii, вот здесь все расписано
|
|
| | Сообщение # 202
|
ГУБЕРНАТОР
Постов: 2114
Друзья |
Достойный прогер:
|
|
| | Сообщение # 203
|
LED
Постов: 530
Друзья |
ГУБЕРНАТОР, ага)
|
|
| | Сообщение # 204
|
LED
Постов: 530
Друзья |
ГУБЕРНАТОР, а вот плата похожая только есть допольнительные выводы для адаптеров! 
|
|
| | Сообщение # 205
|
sheich
Постов: 70
ОК |
Здравствуйте.!Кто подскажет такой момент.был собран такой программатор.и прошит тот мк что на схеме. на компьюторе ( с ос Widows7). Теперь нужно прошить pic12f629. (комп другой осXP) Почему то программа IC-PROG не определяет что это JDM программатор.ни один (com) порт не активен, при выборе из списка установки другого названия активируется пот LTP1. с портами разобрался .можно-ли на нем прошить 12f629?
|
|
| | Сообщение # 206
|
megos
Постов: 1726
Друзья |
И снова здравствуйте .Такой вопрос, решил собрать термометр на PIC12F629 и экране от нокии 3310, прошил контроллер,"успешно проверено", считываю-он пустой. Попробовал перешить- ошибка 0000h, прошиваю прошивкой для малышFM- ошибка 0000h, другой прошивкой- ошибка 0000h, в общем не шьётся он больше. Контроллеру хана? Прошивка могла его убить? Файл прошивки:
|
|
| | Сообщение # 207
|
ГУБЕРНАТОР
Постов: 2114
Друзья |
скорее всего он живой,ошибки при попытке считать выбивает из за защиты прошивки скорее всего,ставь кристал в девайс и не парься,посмотри что вышло. Сам с этими граблями столкнулся недавно,думал pic16f628a хана после прошивки,не считывался и не определялся кристал прогером,после понял причины,спасет лишь полное стирание кристала для повторного его программирования.
|
|
|
| | Сообщение # 209
|
Электродыч
Постов: 3755
U |
megos, а осциллятор там случайно не HS должен быть?
|
|
| | Сообщение # 210
|
megos
Постов: 1726
Друзья |
Константа записана шилом на корпусе . Пробовал стирать, прописывал константу на пустой МК, прописывал в прошивку- всё равно ошибку выдаёт. Сейчас попробую HS выставить. Главное, что и прошивка с "малыша" не заливается, а с ней-то проблем не было.Добавлено (15.02.2013, 17:52) --------------------------------------------- С HS тоже самое.
|
|